採用までの流れ
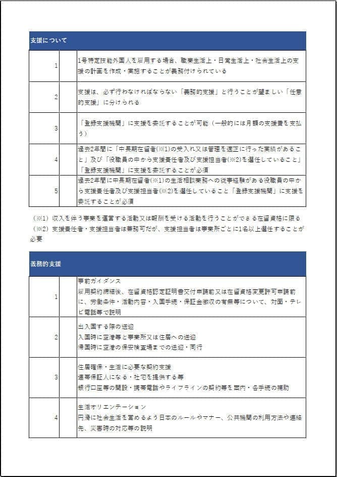
下記いずれかの実績を満たさない場合、1号特定技能外国人を雇用するには「登録支援機関」への委託が必須
① 過去2年間に「中長期在留者(※1)の受入れ又は管理を適正に行った実績があること」及び「役職員の中から支援責任者及び支援担当者(※2)を選任していること」
② 過去2年間に中長期在留者(※1)の生活相談業務への従事経験がある役職員の中から支援責任者及び支援担当者(※2)を選任していること
③ ①②の該当者と同程度に支援業務を適正に実施することができる者として入管庁長官が認めるもの
(※1)収入を伴う事業を運営する活動又は報酬を受ける活動を行うことができる在留資格に限る
(※2)支援責任者・支援担当者は兼務可だが、支援担当者は事業所ごとに1名以上選任することが必要
簡単に言えば・・・過去2年間で登録支援機関としての活動実績がなければ登録支援機関への委託が必須
|
まず先に:チェックリストで確認しようそもそも外国人ドライバーを採用する条件にマッチしているのか?何をどれだけ用意しなければならないのか? |
|---|
|
ステップ1:登録支援機関を選ぶ、基本的に登録支援機関への委託が必要(過去2年間で実績がある場合を除く) |
|---|
|
ステップ2:現地での面接・採用登録支援機関が企画する現地での採用面接会に参加しよう。ただし、ただ参加すればよいというわけではない。「日本語検定取得者」「技術指導」「文化やマナー教育」などの合格者数など、該当する就職希望者がどのくらいいるのか事前に確認することが大切だ。 ※必ず現地へ行かなければならないということはない。オンラインでの面接も可能であるので、登録支援機関に相談しよう。 |
|---|
|
ステップ3:1号特定技能外国人支援計画の作成
【支援計画の主な記載事項】
○ 支援責任者の氏名及び役職等
○ 登録支援機関(登録支援機関に委託する場合のみ。)
○ 下記の10項目① 事前ガイダンス 在留資格認定証明書交付申請前又は在留資格変更許可申請前に、労働条件・活動内容・入国手続・保証金徴収の有無等について、対面・テレビ電話等で説明 入国時に空港等と事業所又は住居への送迎 帰国時に空港の保安検査場までの送迎・同行 連帯保証人になる・社宅を提供する等 銀行口座等の開設・携帯電話やライフラインの契約等を案内・各手続の補助 必要に応じ住居地・社会保障・税などの手続の同行、書類作成の補助 日本語教室等の入学案内、日本語学習教材の情報提供等 職場や生活上の相談・苦情等について、外国人が十分に理解することができる言語での対応、内容に応じた必要な助言、指導等 自治会等の地域住民との交流の場、地域のお祭りなどの行事の案内や参加の補助等 受入れ側の都合により雇用契約を解除する場合の転職先を探す手伝いや、推薦状の作成等に加え、求職活動を行うための有給休暇の付与や必要な行政手続の情報の提供 支援責任者等が外国人及びその上司等と定期的(3か月に1回以上)に面談し、労働基準法違反等があれば通報 |
|---|
|
ステップ4:自動車運送業分野特定技能協議会へ入会
各種届出の送付先は、地方運輸局(準備中)自動車運送業分野特定技能協議会とは 特定技能制度の適切な運用を図るために設置されている機関 |
|---|
|
ステップ5:入管(特定活動)申請書類の作成・審査・許可
特定活動の期間は最長6ヶ月特定活動とは 特定活動中の就労などについて |
|---|
|
ステップ6:入国の準備
社内研修等・寮の手配・入社日調整社内研修とは 寮の手配について 特定技能者から選んでもらえるように |
|---|
|
ステップ7:外免切替による日本運転免許の取得
運転免許取得後は初任運転研修や日本語研修を受講特定活動ビザ 特定活動中について |
|---|
|
ステップ4:支援計画書通りに実施支援計画に沿って迎え入れの準備から就労~日々のケアを実施しなければならない。これを怠ると外国人を受け入れられなくなるほか、出入国在留管理庁から指導、改善命令等を受けることがある。 |
|---|








